Unconfigured Ad Widget

تقليص

إعـــــــلان

تقليص
لا يوجد إعلان حتى الآن.

اعاني من مشكلة فهل لي بمساعدة

تقليص
X
 
  • تصفية - فلترة
  • الوقت
  • عرض
إلغاء تحديد الكل
مشاركات جديدة

  • اعاني من مشكلة فهل لي بمساعدة

    السلام عليكم ورحمة الله تعالى و بركاته


    اخوتي انا اموت بشي اسمو ديكور بس للاسف البابا ما تركني ادرس هيك مجال
    بس الامل ما نقتل ضليت ابحت و وصلت انو لقيت عبر النت انو في برامج بتساعد على تجسيد افكار الديكور
    وهي برامج الثلاثية الابعاد

    وبعد كم بحت و بحت كتشفت السنيما فور دي و قلت بتعلموو حسيتو كتير حلوو و بيعمل شغلات حلوة

    طبعا من بين المرات و انا ابحت تعرفت على هالمنتدى الحلو و يلي شجعني انضم صديق الي نصحني بالتسجيل

    خاصة بدما عرضت عليه مشكلة بتصير معي على طول

    وهي لما اصير اشتغل على البرنامج - السنما فور دي - متلا لما انزل مكعب او اي شكل
    مرات بيضهر او مرات بيكون ضهورو رديئ ومرات ما يضهر بالمرة

    لما يكون بدي متلا اشتغلى على تقسيمات السجمنت احيانا بيبينو وبس ايجي اكبس على خط منون بيختفو
    بصراحة كتير بعاني من هالمشكلة خاصة انو لازم يضهرووو هالتقسيمات مشان العمل على المجسم


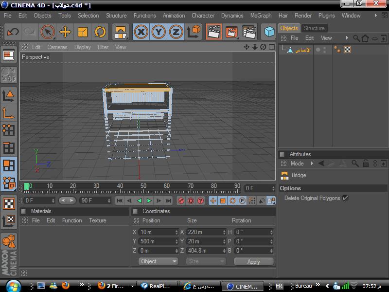
    هيدي صورة لعمل الي

    رح تبين الكن عشو بحكي

    رغم انو هالصورة اخدتها بعدما طلعت روحي ليضهر الشكل و يبين عهالحالة ولو انو مو مبين منيح منيح




    اضغط على الصورة لعرض أكبر. 

الإسم:	دولاب1.JPG 
مشاهدات:	1 
الحجم:	77.0 كيلوبايت 
الهوية:	3292818




    ومرسي الكن سواء يلي حب يساعدني او يلي اعطى راي او شارك بس بالقراءة

    اختكم فداء
    وقعت حبة لولو من دمع الزمان مين شافا قولولو الله راسما حولا من حبة جعلا بستان جنة على ارضوو سماها لبنان

  • #2
    و عليكم السلام ورحمة الله و بركاته

    مرحبا بيننا
    للأسف لم أفهم المشكلة...خاصة و أن التقسيمات ظاهرة في الصورة رغم صغرها
    يا غلام ، إني أُعلمك كلمات : احفظ الله يحفظك ، احفظ الله تجده تجاهك ، إذا سأَلت فاسأَل الله ، وإذا استعنت فاستعن بالله ، واعلم أن الأُمة لو اجتمعت على أَن ينفعـوك بشيء ، لم ينفعوك إلا بشيء قد كتبه الله لك ، وإن اجتمعوا على أن يضروك بشيء ، لم يضروك إلا بشيء قد كتبه الله عليك، رفعت الأقلام وجفت الصحف

    Blog
    ::: S a f i n a 3 D :::

    تعليق


    • #3
      التقسيمات الي ضاهرة بالصورة هون بتختفي دغري
      يعني بتضهر بس لتانية او تنين و بتختفي ادا حركت الشكل و بيرجع صعب تضهر مرة تانية
      وقعت حبة لولو من دمع الزمان مين شافا قولولو الله راسما حولا من حبة جعلا بستان جنة على ارضوو سماها لبنان

      تعليق


      • #4
        اها يعني الصوره ما بتبين عندك الا عند الرندر
        يعني المكعب مثلا بيبين مقسم باين جزء منو والجزء الاخر مو باين
        يعني بالوضع العادي بالمودلنج مو باينه ما بتبين الا عالرندر

        انا من ناحيتي ما حصلت معي هاي المشكله
        ممكن انها اتكون من النسخه او من اعدادات البرنامج؟؟
        صحيح مشرفنا ksaa ؟؟؟

        تعليق


        • #5
          انا لا اعرف الحل بالنسبة لهذه المشكلة ربما من مواصفات الجهاز او الفي دجي اي
          لكن بالنسبة للديكور انا انصحك ببرنامج سكتش اب فهو سهل و بسيط
          انا شخصيا استعمله في عمل الديكور و المودلينج و اخلي الرندر و الاظهار في السينما
          طبعا بالنسبة للسكتش اب يمكنك تصدير الملف الى صيغة obj او fbx
          ومن ثم تقومي بفتح الملف عالسينما
          لا إله إلا الله محمد رسول الله

          الى الأمام يا شباب السينما فور دي

          تعليق


          • #6
            على ما يبدو المشكلة من كرت الشاشة
            ممكن صورة لخصائصها ؟
            Edit >> Preferences >> Show OpenGL Capabilities

            ممكن انها اتكون من النسخه او من اعدادات البرنامج؟؟
            ربما من الاعدادات رغم أني أستبعد هذه الفكرة..
            يا غلام ، إني أُعلمك كلمات : احفظ الله يحفظك ، احفظ الله تجده تجاهك ، إذا سأَلت فاسأَل الله ، وإذا استعنت فاستعن بالله ، واعلم أن الأُمة لو اجتمعت على أَن ينفعـوك بشيء ، لم ينفعوك إلا بشيء قد كتبه الله لك ، وإن اجتمعوا على أن يضروك بشيء ، لم يضروك إلا بشيء قد كتبه الله عليك، رفعت الأقلام وجفت الصحف

            Blog
            ::: S a f i n a 3 D :::

            تعليق


            • #7
              المشاركة الأصلية بواسطة ksaa مشاهدة المشاركة
              على ما يبدو المشكلة من كرت الشاشة
              ممكن صورة لخصائصها ؟
              Edit >> Preferences >> Show OpenGL Capabilities


              ربما من الاعدادات رغم أني أستبعد هذه الفكرة..

              خصائص شو يا اخي ؟؟؟ البرنامج ولا لشي تاني ؟؟
              وقعت حبة لولو من دمع الزمان مين شافا قولولو الله راسما حولا من حبة جعلا بستان جنة على ارضوو سماها لبنان

              تعليق


              • #8
                أهلا وسهلا بك أختي

                أعتقد بتحديث كرت الشاشة في جهازك ستحل المشكلــــة - هذا على إفتراض
                أن نسخة البرنامج كاملـــــة .

                الفينيقي

                تعليق


                • #9
                  هههههههههههههههههه
                  سلام اخي حلك عندي
                  حدثتلي هاته المشكلة من قبل وقلت ماهو هذا السبب
                  تخيل ماذا وجدته
                  المشكل يا اخي هو يجب عليك فورا بشراء كرت شاشة
                  احسن كرت شاشة هو
                  nividia gforce 9500
                  سلام حبيبي
                  ليس المهم ان تصنع اي شئ المهم ان تعرف ماذا تصنع وتحس بما تعمل لكي تصل الفكرة للاخرين
                  cinema 4d the besst futer in all 3d



                  تعليق


                  • #10
                    اظن انه يجب تغيير الطرتلانو كانت عندي نفس المشكل و خصوصا اذا كنتي تشتغلين بالكارت المدمج في اللوحة الام ما في حل
                    لانها لا تدعم
                    دمتي بود كمال

                    تعليق


                    • #11
                      السبب هو من كرت الشاشة اختي
                      w w w . MAXFORUMS . n e t

                      تعليق


                      • #12
                        طيب يسلموووو للجميع

                        بس هو في كارت شاشة بتنباع للاب توب ؟؟؟؟؟؟؟؟؟؟؟
                        وقعت حبة لولو من دمع الزمان مين شافا قولولو الله راسما حولا من حبة جعلا بستان جنة على ارضوو سماها لبنان

                        تعليق


                        • #13
                          كمان ملاحظة لما كنت اشتغل تريدي يعني لما افتح التريدي ماكس و بنزل شي عليه كانو يضهرووو يعني ما بعاني من هالمشكلة ابدااا
                          وقعت حبة لولو من دمع الزمان مين شافا قولولو الله راسما حولا من حبة جعلا بستان جنة على ارضوو سماها لبنان

                          تعليق


                          • #14
                            المشاركة الأصلية بواسطة وردة لبنان مشاهدة المشاركة
                            خصائص شو يا اخي ؟؟؟ البرنامج ولا لشي تاني ؟؟
                            خصائص كرت الشاشة

                            عند فتحك للسينما في الـــmenu تجدينها في :

                            Edit >> Preferences >> Show OpenGL Capabilities
                            يا غلام ، إني أُعلمك كلمات : احفظ الله يحفظك ، احفظ الله تجده تجاهك ، إذا سأَلت فاسأَل الله ، وإذا استعنت فاستعن بالله ، واعلم أن الأُمة لو اجتمعت على أَن ينفعـوك بشيء ، لم ينفعوك إلا بشيء قد كتبه الله لك ، وإن اجتمعوا على أن يضروك بشيء ، لم يضروك إلا بشيء قد كتبه الله عليك، رفعت الأقلام وجفت الصحف

                            Blog
                            ::: S a f i n a 3 D :::

                            تعليق


                            • #15
                              [QUOTE=ksaa;1845340]خصائص كرت الشاشة

                              عند فتحك للسينما في الـــmenu تجدينها في :

                              Edit >> Preferences >> Show OpenGL Capabilities[/QUOTE
                              ]



                              نشالله يكون هاد قصدك و اعزروني لانو تعبتكن معي
                              الملفات المرفقة
                              وقعت حبة لولو من دمع الزمان مين شافا قولولو الله راسما حولا من حبة جعلا بستان جنة على ارضوو سماها لبنان

                              تعليق

                              يعمل...
                              X