Unconfigured Ad Widget

تقليص

إعـــــــلان

تقليص
لا يوجد إعلان حتى الآن.

استفسارات و مشاكل و طلبات الأعضاء ::2::

تقليص
X
 
  • تصفية - فلترة
  • الوقت
  • عرض
إلغاء تحديد الكل
مشاركات جديدة

  • شباب عندي مشكله لمن لديه الحل
    عندي ماتيريال تتغير كل اعداداتها بشكل طبيعي لكن عند اضافة تكستشر تظهر سوداء
    مع العلم لو اضفت خامه موجوده من قبل صنع المجسم وبها اكساء يظهر عليها ...لكن لو عدلت على الاكساء تعود سوداء مره اخرى
    من يعرف حل المشكله الرجاء المسارعه بالرد ....لأن عملي متوقف عليها الان
    إذا رسمت الخامة داخل البلندر وجب حفظ الصورة التي رسمتها على جهازك .. ثم قم بإختيارها من جديد من داخل الجهاز
    لأن البلندر يحتفظ بالتفاصيل التي رسمتها مؤقتا .. لكن عند إغلاق البلندر تذهب تلك التفاصيل
    إذا لم يكن هذا هو المشكل عندك .. حاول أن توظح أكثر بصور من داخل البرنامج
    Open Source ... Open Mind
    my gallery in Deviantart

    تعليق


    • نعم عليك حفظها شكرا للاخ monaim

      تعليق


      • شباب عندي سؤال عندما ارفع صورة تطلع صغيرة لازم تظغط عليها عشان تتكبر
        وبعض الاخوان يرفعوها تجي كبيرة كيف ذلك
        سبحان الله والحمد لله والله اكبر.

        تعليق


        • الكبيرة مرفوعة على موقع اخر اما التي تضغط عليها مرفوعة من المنابر عبر الخاصية فوق

          تعليق


          • لا الامر ليس كذلك .....هو مع اي تكستشر مرسوم او جاهزه uv او genrated
            حتى عند فرد الuv لا يتم بالامر unwrap ...بل بالاوامر الاخرى
            يتم الامر مع هذا الاوبجكت فقط .....اعتقد انها مشكله في البرنامج ...لكن ما حيرني ان نفس المشكله موجوده مع نسخه اخرى للبرنامج
            my page
            Deviant Art
            My Blog
            Twitter
            Tsَu

            تعليق


            • الاخطاء واردة ربما انت لم تضع علامة صح في التكستر بالضغط على الخانة التي علي يمين التكستر في قائمة textures

              تعليق


              • انت تستعمل السايكلز حقيقة من تجربتي الامور جيدة اشتكى مة احدهم وقال ان المشكلة في نظام الرندربين gpu /cpu ولكن حاول في نظام الخصائص نزع الخصائص المفعلة وجرب في انتظار الصور ربما تتضح المعالم اكثر .
                مشروع فلم ثلاثي ابعاد

                تابع من خلال هذا الرابط

                http://www.maxforums.net/showthread.php?t=206981



                او من مدونتي

                http://blendmax.blogspot.com/

                تعليق


                • المشاركة الأصلية بواسطة ghalloby مشاهدة المشاركة
                  شباب عندي سؤال عندما ارفع صورة تطلع صغيرة لازم تظغط عليها عشان تتكبر
                  وبعض الاخوان يرفعوها تجي كبيرة كيف ذلك

                  إذا كنت تريد ان تضع صوره كبيره هناك طريقه سهله ولا تحتاج لمواقع :

                  - قم برفع الصوره على ال facebook ومن ثم قم بفتحها هناك واضغط click يمين وقم بنسخ ( عنوان ال URL للصوره ) ومن ثم اضغط على insert image فى خانة الرد الخاصه بالمنابر واختار النوع الثانى من اضافة الصور و التى يكون عن طريق الرابط (from URL) و اضغط ctrl + v لعمل اللصق ... ..... تعلمتها من sawxy


                  اا
                  اا

                  تعليق


                  • ياشباب استفسار عندما اعمل اضائة عاصفة ()برق() ينجح كل شئ بس اريد ان اضع توهج ليس ضوء بس شبه الاشعاع من خط البرق يعني لو لون البرق ابيض اريد ان اظهر ابيض خفيف مموه بجانب خط البرق في مصير cycles بالنود كيف ذلك
                    سبحان الله والحمد لله والله اكبر.

                    تعليق


                    • يمكننى أن أجيب بالنسبه لل blender render ... وهذا عن طريق أداه اسمها Blur موجوده فى ال Filter عند الضغط على shift + a >

                      فأنت تضيف صورتين للبرق على بعضهم البعض .. واحده منهم تشكل البرق الأساسى والأخرى تعمل لها Blur لتصبح مموهه .


                      اا
                      اا

                      تعليق


                      • دائما سباق لاداء الواجب اشكرك اخي tefa el gn
                        سبحان الله والحمد لله والله اكبر.

                        تعليق


                        • استفسار بسيط لو بانحت نصف كره في مكعب كيف ذلك
                          سبحان الله والحمد لله والله اكبر.

                          تعليق


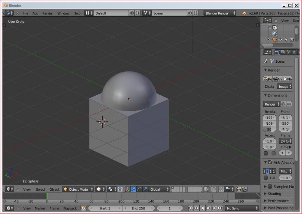
                          • انت تريد شكل مثل هذا

                            اضغط على الصورة لعرض أكبر. 

الإسم:	55555555.jpg 
مشاهدات:	1 
الحجم:	73.7 كيلوبايت 
الهوية:	3287260

                            ؟؟؟؟؟؟؟


                            اا
                            اا

                            تعليق


                            • المشاركة الأصلية بواسطة tefa el gn مشاهدة المشاركة
                              انت تريد شكل مثل هذا

                              [ATTACH=CONFIG]87991[/ATTACH]

                              ؟؟؟؟؟؟؟
                              اريد نصف الكرة بالعكس اي يكون منحوت للداخل
                              سبحان الله والحمد لله والله اكبر.

                              تعليق


                              • اضغط على الصورة لعرض أكبر. 

الإسم:	00.png 
مشاهدات:	1 
الحجم:	10.6 كيلوبايت 
الهوية:	3287262

                                تريد مثل ما في هذه الصورة صح؟
                                الامر بسيط جدا
                                انشئ المكعب
                                ثم انشئ كرة و ضعها في المكان الذي تريد ان يتشكل شكل الكرة في المكعب
                                يعني اجعلها تتداخل مع المكعب
                                ثم في المكعب استعمل Modifier >> Boolean
                                ثم اختر Difference
                                ثم اختر الكرة في الخانة المخصصة لذلك
                                ثم اظغط على Apply
                                ثم احذف الكرة
                                انتهى

                                تعليق

                                يعمل...
                                X