Unconfigured Ad Widget

تقليص

إعـــــــلان

تقليص
لا يوجد إعلان حتى الآن.

أستفسار عن زر قديم

تقليص
X
 
  • تصفية - فلترة
  • الوقت
  • عرض
إلغاء تحديد الكل
مشاركات جديدة

  • أستفسار عن زر قديم

    السلام عليكم

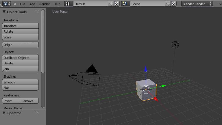
    أنا أعرف زر قديم في نسخة 2.49 وأنا الآن اعمل بالنسخة 2.59

    أحتاجه وأبغى مساعدة : هذه صورة توضح الزر


  • #2
    اضغط على الصورة لعرض أكبر. 

الإسم:	22.JPG 
مشاهدات:	1 
الحجم:	30.7 كيلوبايت 
الهوية:	3279125

    في القائمة على اليسار ستجد Origin بالضغط عليها اختر origin to 3d cursor
    Open Source ... Open Mind
    my gallery in Deviantart

    تعليق


    • #3
      شكر لك أخوي وجزاك الله خير

      تعليق


      • #4
        اختصار الكيبورد عمرو ما بيضيع الا اذا ضاع الكيبورد

        shift + c

        تعليق


        • #5
          والخيارين إلي أعلاه وين مكانهم في الإصدار الجديد

          شكراً لك أخوي arch.khader على الاختصار ولكن مو الاختصار هو shift + alt + ctrl + c

          تعليق


          • #6
            يظهر انا فهمانك غلط
            انتا قصدك شي وانا قصدي شي تاني

            تعليق


            • #7
              لا مشكلة ساعدني Monaime

              ولكن أنا عرفت قصدك بالنسبة لإعادة الكورسر إلى مكانه الاصلي فهذا الاختصار معروف ومهم

              تعليق

              يعمل...
              X