إعـــــــلان
تقليص
لا يوجد إعلان حتى الآن.
مشكل بسيط ، هل من مساعدة ؟
تقليص
X
-
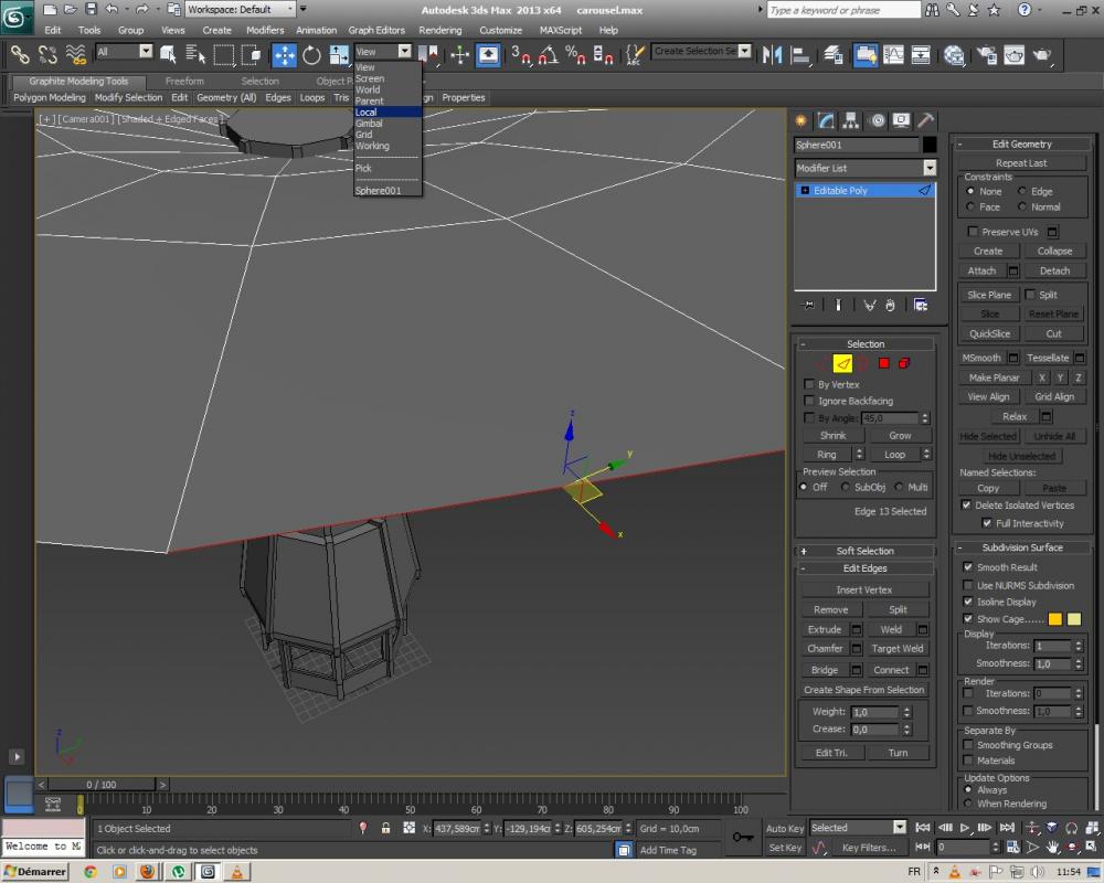
المشكل هو أن البيفو دار قليلا و بالتالي ال x و y و z ليسوا موجهين بالإتجاه الصحيح كما ترى . الصحيح هو أن تكون ال y متوازية مع الإدج و ال x متعامدة معه ..المشاركة الأصلية بواسطة loaybassam مشاهدة المشاركةلما تحول الى ايدت بولي وتختار اي ايدج
البيفوت يتمركز بالنص
انا شايف بالصورة انك اخترت ايدج والبيفوت بنص الايدج
وين المشكلة بالضبط
تعليق

تعليق