إعـــــــلان
تقليص
لا يوجد إعلان حتى الآن.
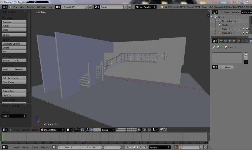
تجربة غرفة بسيطة بالبلندر
تقليص
X
-






حلووووووووووووووووووووووووووو
التصميم و الإخراج جميل جدا و الفكره كذلك
نقدى البسيط الزجاج قم بإلغاء أمر الإنعكاس عليه لأنه ليس منطقى ان يكون الإضاءه فى الخارج أقوى من الإضاءه فى الداخل و يظهر انعكاس الأجسام التى فى الداخل على الزجاج .
الصوره خارج النافذه حاول جعلها ذات جوده أفضل .
بالتوفيق أخى و عملك جميل جدا ........... استخدمت الcycles فى الرندر ؟؟؟
تعليق
-
هههه لا أوافقك نهائيا على هذا الكلام .المشاركة الأصلية بواسطة sub zero مشاهدة المشاركةأنا من محبي المايا..لكن عملك ممتاز بالنظر إلى إمكانيات البرنامج المتواضعة
تعليق
-
هذه قاعده فيزيائيه بسيطه :
- إذا كنت تقف أمام زجاج داخل غرفه و خارج الغرفه ضوء ( الضوء فى الخارج أقوى من الضوء فى الداخل ) فإنك لن تستطيع رؤية انعكاس صورتك على الزجاج . والعكس إذا كان خارج الغرفه ظلام ( الضوء فى الخارج أضعف من الضوء فى الداخل فإنه يمكنك رؤية انعكاس صورتك على الزجاج )
دمت سالما
تعليق
-
أول من لقب بأمير المؤمنين
هو "فاروق" هذه الأمة
عمر ابن الخطاب
("الفاروق"...
-------------------------------------------------
الناجحون يكتبون أحلامهم
والفاشلون يكتبون أعذارهم
---------------------------------------
ومن يهاب صعود الجبال يعش أبد الدهر
بين الحفر
-----------------------
صلوا على الرسول
------------
إذا كانت جبال الهملايا الشاهقة ستقف في طريقي
فـ يجب أن تزول من على الأرض
تعليق
-
المشاركة الأصلية بواسطة verv مشاهدة المشاركةمستحيل يكون لك شهر فقط إلى إن كنت إستخدمت برنامج آخر من قبل
أنا لي 9 شهور وللحين ما أعرف أسوي كذا
"يمكن أعرف وأنا ما أدري
"
هذه أخذت مني أمس العصر بأكمله
[ATTACH=CONFIG]83162[/ATTACH]
قلي كم أخذت من الوقت عشان أستقبل الصدمة
ماشاء الله
لا تقلى very هل ستشترك فى مسابقة المايا ؟؟
تعليق
-
أخي verv معك حق كانت لدي بعض الخبرة مع المايا حوالي شهر ونصف تقريبا و لكن غيرت للبلندر أولا لأنه مجاني و مجتمعه راقي و في طريق التطوير وثانيا البرامج المسروقة لم ارتح لها بسبب الحرام
استغرقت فيها حوالي 12-14ساعة بمعدل كل يوم ساعتين تقريبا . مدة طويلة مقارنة بالنتيجة و ان شاء الله رح أتعلم أكثر
أخي NURATO 90 شكرا جدا لردك المشجع
ان شاء الله أحسن عملي أكثر
تعليق
-
لا أظن ذلك فقد إكتشفت المسابقة قبل امس ولم يعد هناك وقتالمشاركة الأصلية بواسطة tefa el gn مشاهدة المشاركةلا تقلى very هل ستشترك فى مسابقة المايا ؟؟
غير ذلك أنا أنمذج فقط الإكساء والإضاءة "صفر" بكل ماتحمل المعنى
فَلم أتعلم على اي برنامج 2d
حتى ولو المفروض ما توصل لهذا المستوىأخي verv معك حق كانت لدي بعض الخبرة مع المايا حوالي شهر ونصف تقريبا و لكن غيرت للبلندر
أمزح ، الله يوفقك بصراحة عمل روعةأول من لقب بأمير المؤمنين
هو "فاروق" هذه الأمة
عمر ابن الخطاب
("الفاروق"...
-------------------------------------------------
الناجحون يكتبون أحلامهم
والفاشلون يكتبون أعذارهم
---------------------------------------
ومن يهاب صعود الجبال يعش أبد الدهر
بين الحفر
-----------------------
صلوا على الرسول
------------
إذا كانت جبال الهملايا الشاهقة ستقف في طريقي
فـ يجب أن تزول من على الأرض
تعليق


أجل استعملت الcycles
تعليق