دخول أو تسجيل
تسجيل الدخول...
تذكرني
تسجيل الدخول
نسيت كلمة السر أو اسم المستخدم؟
or
التسجيل
تسجيل دخول بواسطة
البحث في العناوين فقط
البحث في Cinema 4D فقط
البحث
البحث المتقدم
المنابر
المجلة
مشاركات اليوم
قائمة الأعضاء
التقويم
المجموعات
المنابر
رسوم
Cinema 4D
Unconfigured Ad Widget
تقليص
إعـــــــلان
تقليص
لا يوجد إعلان حتى الآن.
عندي مشكلة في النحت ما بيعمل
تقليص
X
تقليص
المشاركات
آخر نشاط
الصور
البحث
الصفحة
لـ
1
تصفية - فلترة
الوقت
جميع الأوقات
اليوم
آخر أسبوع
آخر شهر
عرض
الكل
المناقشات فقط
الصور فقط
الفيديوهات فقط
روابط فقط
إستطلاعات فقط
الاحداث فقط
مصفى بواسطة:
إلغاء تحديد الكل
مشاركات جديدة
السابق
template
التالي
ayadss
عضو نشيط
تاريخ التسجيل:
Sep 2008
المشاركات:
704
مشاركة
تويت
#1
عندي مشكلة في النحت ما بيعمل
01 / 06 / 2013, 12:20 AM
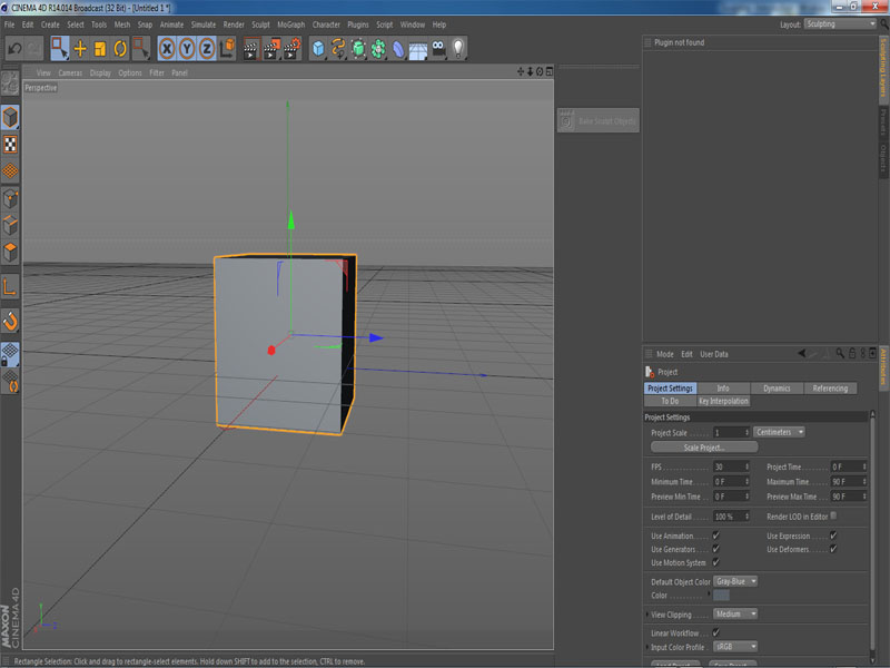
السلام عليكم
عندي مشكله في النحت
اقوم بانزال المكعب ومن ثم تحويله الى بولي
ومن ثم اختار بلوجن النحت
ويقول ان البلجن غير موجود
ممكن تفيدوني اذا هناك سيريال خاص بالبلوجن هذا
هذه صورة للتوضيح
اياد اليافعي
cinema 4d
ayadss@hotmail.com
السابق
template
التالي
يعمل...
نعم
لا
تم
تم
إلغاء
X