السلام عليكم
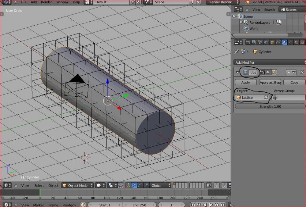
شاهدت فيديو في درس كيفية العمل على النمذجة من خلال اللاتيس لكن لم أفهم الخطوة الاولى و هي كيفية الربط بين الشكل و اللاتيس قبل بدء التعديلات، هل من مساعد؟
شاهدت فيديو في درس كيفية العمل على النمذجة من خلال اللاتيس لكن لم أفهم الخطوة الاولى و هي كيفية الربط بين الشكل و اللاتيس قبل بدء التعديلات، هل من مساعد؟
تعليق