Unconfigured Ad Widget

تقليص

إعـــــــلان

تقليص
لا يوجد إعلان حتى الآن.

مشكلة مع البلندر

تقليص
X
 
  • تصفية - فلترة
  • الوقت
  • عرض
إلغاء تحديد الكل
مشاركات جديدة

  • مشكلة مع البلندر

    بسم الله و الصلاة و السلام على رسول الله

    لقد حمل لتوي برنامج بلندر 2.70 64 bit لكنه لا يعمل جيدا و لم أفهم المشكلة مع العلم أني جربت باقي الاصدرات و تبقى نفس النتيجة

    ملاحظة:
    النضام الذي أستخدمه هو ال windows 8

    و شكرا

  • #2
    انا لم أجرب الاصدار 2.7 .... ولكن البليندر يدعم win 8 ...

    تأكد أنك قمت بتحميل الإصدار الخاص ب win 8 ...

    وتأكد أن نظام التشغيل لديك هو 64 bit .... حتى يتوافق مع الإصدار الذى حملته .


    اا
    اا

    تعليق


    • #3
      أخي العزيز ممكن المشكلة تكون في net framework اذهب إلى قائمة تحديثات ويندوز وحدث هذا البرنامج إن كان غير محدث لديك
      اللهم كن لإخواننا المسلمين في بورما وفي سوريا والعراق وفي كل مكان معينا وانصرهم على عدوك وعدوهم
      _____________________________________
      صفحتي في
      behance:

      تعليق


      • #4
        شكرا أخوتي

        تعليق


        • #5
          ممكن المشكلة تكون في net framework
          بلندر لا يعمل عليه, فهو يحتاج vc11 runtime .

          لكنه لا يعمل جيدا و لم أفهم المشكلة مع العلم أني جربت باقي الاصدرات و تبقى نفس النتيجة
          اخي هذا سؤال مبهم جدا, لو تشرح لنا ماذا يحدث معك كي نساعدك.
          بسمِ اللهِ الذي لا يضرُّ مع إسمهِ شيءٌ في الأرضِ و لا في السماءِ و هو السميعُ العليم

          ترجمة بلندر - موقعي الجديد

          تعليق


          • #6
            انشاء الله س أقدم صور لأوضح

            تعليق


            • #7
              يالطيبين
              ليه انحذف ردي ....؟؟؟

              انا رديت اول واحد في هذا الموضوع

              ابي اعرف السبب ليه انحذف ...؟

              تعليق


              • #8
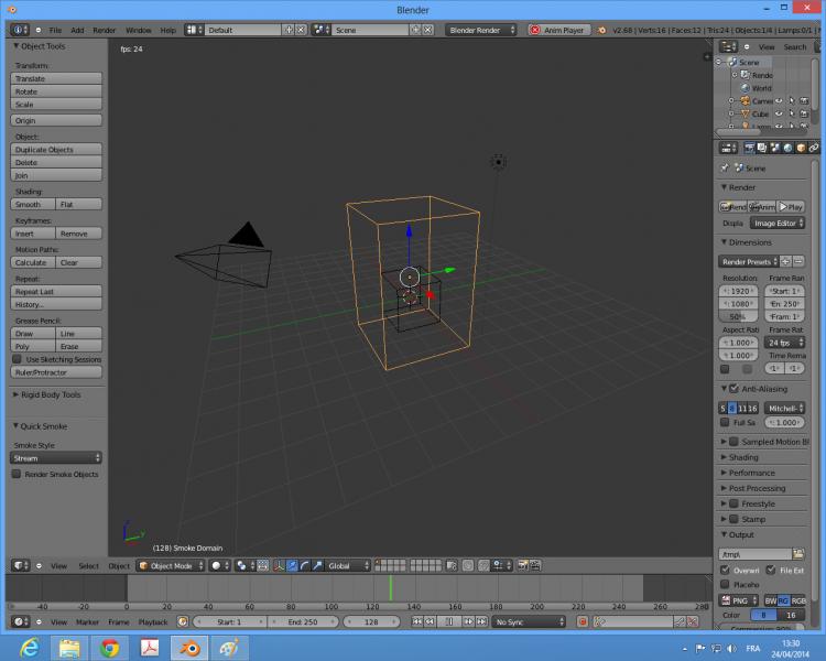
                اضغط على الصورة لعرض أكبر. 

الإسم:	prb2.jpg 
مشاهدات:	1 
الحجم:	49.6 كيلوبايت 
الهوية:	3288532اضغط على الصورة لعرض أكبر. 

الإسم:	problem 1.jpg 
مشاهدات:	1 
الحجم:	42.5 كيلوبايت 
الهوية:	3288533
                مشكلتي هي في الsmoke و الvideo editing

                تعليق


                • #9
                  شكرا لكم اخواني على تقديم المساعده لاخينا.
                  اللهم آتنا في الدنيا حسنه وفي الآخره حسنه وقنا عذاب النار

                  تعليق

                  يعمل...
                  X