إعـــــــلان
تقليص
لا يوجد إعلان حتى الآن.
سؤال في rigidbody
تقليص
X
-
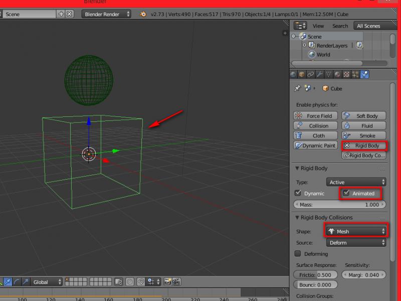
طبيعى لن تدخل عددها كبير جدا بالنسبة للمكعب !
تانى شئ على ما اعتقد وانا مش مستخدم بلندر انك لما تعمل رجيد بودى بيتأر بالجرافيتى والستاتيك ابجكتس بس لذلك الجرافيتى سحبته لتحت ومستحيل يدخل فى المكعب
ارجو انك تكون فهمت قصدىغياب غير محدد بسبب الدراسة واعمال سرية انتظروا المفاجأة قريبا ان شاء الله
You must not feel tired ! , You must not feel desperate .
You must feel hopeful .
You must feel ALLAH with U !
GO GO You Can DO IT , Believe that You Can Do it ! , IF ALLAH With U , NOTHING will Dare to stop U Along your Dream Road !
So , GO and does not return here even you reach to UR Dream and Believe you will have many problems , mistakes and difficulties and you will cross it to UR Dream
-
تمام متهيألى بقى ان كده المكعب المفتوح كل ما هتلمسه كرة هترتد وتطير
غياب غير محدد بسبب الدراسة واعمال سرية انتظروا المفاجأة قريبا ان شاء الله
You must not feel tired ! , You must not feel desperate .
You must feel hopeful .
You must feel ALLAH with U !
GO GO You Can DO IT , Believe that You Can Do it ! , IF ALLAH With U , NOTHING will Dare to stop U Along your Dream Road !
So , GO and does not return here even you reach to UR Dream and Believe you will have many problems , mistakes and difficulties and you will cross it to UR Dream
تعليق



تعليق